5月21日外盘配资公司,光库科技(300620)发布公告,三名高管因股东自身资金需求计划减持。

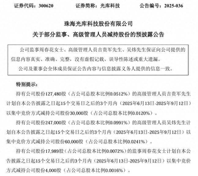
高级管理人员吉贵军因个人资金需求,计划自2025年6月13日至2025年9月12日,通过集中竞价方式减持不超过3万股公司股份,占公司总股本的0.0120%;
高级管理人员吴炜计划在同一期间内减持不超过6万股外盘配资公司,占公司总股本的0.0241%;
监事周春花计划在同一期间内减持不超过4000股,占公司总股本的0.0016%。
3月28日,光库科技发布2024年年报。报告显示,公司2024年营业收入为9.99亿元,同比增长40.71%;归母净利润为6698.30万元,同比增长12.32%;扣非归母净利润为4824.06万元,同比增长22.18%;基本每股收益0.27元。

光库科技的主营业务是从事光纤激光器件、光通讯器件和激光雷达光源模块及器件的设计、研发、生产、销售及服务。公司的主要产品是光纤激光器件、光通讯器件和激光雷达光源模块及器件。
股价方面,光库科技在4月9日达到近期低点33.35元/股,随后股价震荡回升。截至5月22日发稿时,光库科技微跌0.05%,报41.19元/股,总市值为102.59亿元。
来源:读创财经外盘配资公司
联合证券提示:文章来自网络,不代表本站观点。